Every business hits a ceiling. The ones that break through it do so with a clear plan. These ten business expansion strategies give UK small and medium sized businesses a practical framework to grow beyond that ceiling, reach new markets, and build revenue streams that last.
Most businesses do not fail because of a bad product. They fail because they grow without a plan. Business expansion strategies are not reserved for large corporations with deep pockets. They are the practical tools that UK small and medium sized businesses use to move from surviving to scaling.
The difference between a business that plateaus and one that grows is rarely talent. It is timing, structure, and the ability to execute the right strategy at the right stage. Expansion done well is methodical. Done poorly, it drains cash, burns teams, and stalls momentum.
This guide covers ten business expansion strategies that work in the real world. No theory. Just clear, actionable direction for UK SMEs ready to grow with purpose.
What Are Business Expansion Strategies and Why Do They Matter
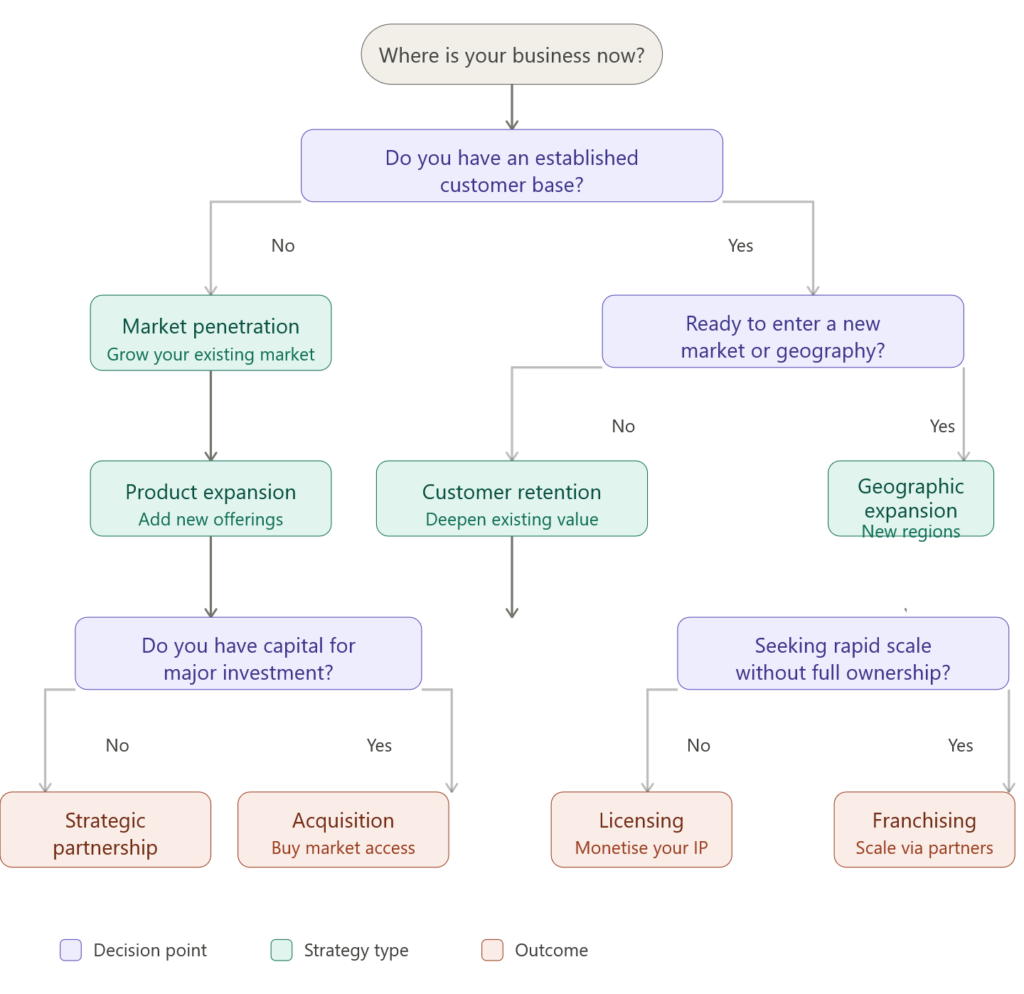
Business expansion strategies are deliberate plans that guide how a business grows beyond its current position. They define where you expand, how you expand, and what resources you commit. Without them, growth becomes guesswork.
The core strategies most UK SMEs draw from include:
- Market penetration
- Product and service expansion
- Geographic expansion
- Strategic partnerships
- Franchising
- Acquisition
- Digital presence growth
- International expansion
- Licensing
- Customer retention and upselling
Not every strategy suits every business. A startup operating in one UK city has different priorities to an established SME ready to enter European markets. The right strategy depends on your current position, your cash flow, and where genuine demand exists.
The UK government actively supports SME growth through structured initiatives and funding programmes. Understanding what is available can significantly reduce the financial risk of expansion. The SME support framework covers everything from funding to strategic guidance worth exploring before you commit to any expansion plan.
Business Expansion Strategies for Entering New Markets
Entering a new market is one of the most rewarding business expansion strategies available to UK SMEs. It is also one of the most mishandled. Businesses move too fast, underestimate local competition, and overestimate demand.
Research comes first. You need to understand who is already serving that market, what gap you fill, and whether genuine demand exists for what you offer. Assumptions at this stage are expensive.
Geographic expansion within the UK is often the smartest first move. Moving into a new city or region carries far less risk than crossing international borders. It lets you test your model in a new environment without the complexity of foreign regulation or currency.
For businesses considering e-commerce as a route into new markets, getting your expansion planning right before committing budget can be the difference between a calculated move and a costly mistake.
How to Choose the Right Expansion Strategies for Your Business
Choosing the wrong expansion strategy does not just waste money. It wastes time, damages morale, and sets your business back months. The right strategy starts with an honest assessment of where your business stands today.
Audit Your Current Position
Before looking outward, look inward. Understand your revenue stability, team capacity, and operational efficiency. Expanding from a weak foundation accelerates problems rather than growth.
Define Your Growth Goal
Are you trying to increase revenue, enter new markets, or reduce dependency on one income stream? Each goal points to a different strategy. Clarity here eliminates costly indecision later.
Assess Your Resources
Expansion requires capital, people, and time. Be realistic about what you have available. Overstretching resources is one of the most common reasons UK SMEs stall mid-expansion.
Study Your Market
Demand must exist before you move. Research your target market thoroughly. Understand the competition, the customer, and the conditions before committing budget.
Start Small and Validate
Test before you scale. A controlled pilot in a new market or with a new product costs far less than a full rollout that fails. Validation protects your investment.
If you are still building the foundations, read our guide on growth strategies every SME should implement before running ads. For a broader strategic view, the 2026 UK business growth breakdown from Formations Wise is worth your time.

H2 4: Digital Tools That Support Business Expansion
Digital tools have removed many of the barriers that once made expansion expensive and slow. UK SMEs now have access to platforms and systems that large corporations spent millions building a decade ago.
The tools driving expansion for UK businesses today include:
- CRM platforms
- SEO and content marketing tools
- Social media management software
- Email marketing automation
- E-commerce platforms
- Project management systems
- Analytics and reporting dashboards
- Cloud-based accounting software
The key is not using every tool available. It is using the right ones consistently. A business that masters two or three digital tools will outperform one that dabbles in ten.
SEO deserves particular attention. A well-optimised website generates leads around the clock without ongoing ad spend. For UK SMEs expanding into new regions or markets, local SEO alone can drive significant inbound enquiries at very low cost.
Digital investment also compounds. The content, rankings, and audience you build today continue working for your business months and years later. If you are unsure where to start, our guide on business improvement strategies covers the operational changes that create the strongest foundation for digital growth.
Strategic Partnerships and Acquisitions
Growth does not always have to be built from scratch. Strategic partnerships and acquisitions give UK SMEs a faster route to new markets, new customers, and new capabilities without starting from zero.
A strategic partnership works best when both businesses bring something the other lacks. One may have the audience. The other may have the product. Together they create something neither could achieve alone.
Acquisitions go further. Buying an existing business means buying its customer base, its reputation, and its revenue. Done well, it compresses years of organic growth into a single transaction.
Both routes require careful due diligence. The wrong partner or acquisition target can cost more than it returns. Move deliberately, not quickly.
Customer Retention as a Growth Engine
Most businesses chase new customers while quietly losing existing ones. That is an expensive cycle. Retaining a customer costs significantly less than acquiring one, yet retention is rarely treated with the same urgency as lead generation.
Loyal customers do more than repeat their purchases. They refer others, leave reviews, and provide feedback that improves your product or service. They are your most cost-effective marketing channel.
Retention starts with experience. Customers stay when they feel valued, when communication is clear, and when problems are resolved quickly. No loyalty programme fixes a poor customer experience.
Building a business that retains customers requires strong foundations from the start. Our guide on building a successful business in the UK covers exactly that.
Common Mistakes Businesses Make When Scaling
Scaling a business is not just about doing more. It is about doing the right things at the right time. Most businesses that struggle during expansion do not fail because of bad luck. They fail because of avoidable mistakes made under pressure.
Scaling Before the Foundation Is Ready
Growth amplifies everything. If your operations, systems, or team are already stretched, expansion will break them faster. Fix internal problems before pursuing external growth.
Expanding Into Too Many Areas at Once
Focus is a competitive advantage. Businesses that chase multiple expansion strategies simultaneously often execute none of them well. Pick one direction, validate it, then move to the next.
Ignoring Cash Flow
Revenue growth and cash flow are not the same thing. Many businesses have scaled themselves into insolvency by spending ahead of income. Know your numbers before you commit to expansion costs.
Underestimating the Competition
Entering a new market without understanding who already owns it is a costly mistake. Competitors with established audiences, lower prices, or stronger brands will not make room for you. Research them thoroughly.
Neglecting the Existing Business
Expansion demands attention. That attention often gets pulled away from the customers and operations that generate current revenue. Protect your core business while you build the new one.
Your Next Move Starts With the Right Strategy
Business expansion is not a single decision. It is a series of calculated moves made with clarity and discipline. The businesses that scale successfully are not always the most ambitious. They are the most prepared.
The ten strategies in this guide cover the full spectrum of growth available to UK SMEs. Not all of them will suit your business right now. The right move is to identify which ones align with your current position and execute them with focus.
Growth rewards preparation. Start with a clear strategy, protect your foundations, and build from a position of strength.
Frequently Asked Questions About Business Expansion Strategies
The four core strategies are market penetration, market development, product development, and diversification. Each serves a different growth objective depending on where your business currently stands and where demand exists.
Start with an honest audit of your finances, team capacity, and market position. The right strategy aligns with your available resources and your growth goal, not with what worked for another business in a different stage or sector.
This depends entirely on the strategy. Geographic expansion and acquisitions require significant upfront investment. Digital expansion and strategic partnerships can be pursued with far less capital. Build a cash flow forecast before committing to any expansion plan.
Scaling before the foundation is ready. Businesses that expand with weak operations, unclear processes, or insufficient cash reserves tend to amplify existing problems rather than outgrow them.
Ready to grow your business the right way?
Contact CAE Business Solutions today and speak with an expert about your brand, SEO, and digital growth strategy.
Visit Us
4th floor 18 St. Cross Street, London, EC1N 8UN
Call Us
0203-907-6868Write Us
info@caebusinesssolutions.co.ukCAE Business Solutions LTD | Managing Director: Tolani Ajidagba