Firing a client is one of the hardest decisions in business and one of the most necessary. This guide shows you exactly how to fire a client professionally, without drama, guilt, or legal risk. You will learn to spot the warning signs early, set the conversation up correctly, and walk away with your reputation intact. Better clients start with better boundaries.
Some clients are not worth keeping. They pay late, move goalposts, and drain your team’s energy. Yet most business owners hold on too long, afraid of conflict or lost revenue. That fear is costly. One bad client can block three good ones. It occupies your time, lowers your standards, and quietly poisons your business culture.
This guide shows you exactly how to fire a client professionally and confidently. You will learn the warning signs, the right words to use, and how to protect your reputation every step of the way.
Signs It Is Time to Fire a Client
Every business owner has a client who feels more like a burden than a partnership. The signs are usually there early. Most people ignore them. Here is what to watch for:
- Consistent late payments or non-payment
- Scope creep with no respect for boundaries
- Disrespectful or abusive behavior
- Misaligned values or unrealistic expectations
- The relationship costs more than it earns
Money is the most obvious signal. If a client pays late every cycle or disputes invoices without cause, the relationship is already broken. Beyond that, no contract fixes a client who does not respect your time or your terms.
Behavior matters just as much. For instance, a client who dismisses boundaries, talks down to your team, or demands work outside the agreed scope is not a difficult client. They are the wrong client. That distinction is important.
Finally, the last sign is the one most business owners miss. When you factor in the extra calls, the revisions, the stress, and the hours spent managing one relationship, some clients cost more than they pay. As a result, that math never improves on its own.
Why Knowing How to Fire a Client Is a Business Skill
Most business owners treat firing a client as a last resort. In reality, it is a core professional skill. The best operators in every industry do it regularly and without apology.
Bad clients do not just drain resources. They block better ones. Every hour spent managing a difficult relationship is an hour not spent serving clients who respect your work and pay on time.
The long-term cost is even greater. Tolerating the wrong fit lowers your standards over time. It signals to your team that bad behavior is acceptable. It also signals to better prospects that your time is not valuable.
Knowing when and how to fire a client is, therefore, a sign of a healthy business. It reflects clear standards, strong boundaries, and the confidence to grow on your own terms.
How to Fire a Client Without Burning Bridges
Ending a client relationship badly can follow you for years. A damaged reputation, a negative review, or a public dispute costs far more than any single contract. Here is how to handle it the right way.
1. Keep It Professional, Not Personal
Your reasons for ending the relationship do not matter as much as how you end it. Focus on fit and direction, not frustration. Leave emotion out of every conversation.
2. Choose the Right Type of Termination
Not every situation calls for an immediate exit. In most cases, giving proper notice allows both parties to wrap up cleanly. Reserve immediate termination for situations involving abusive behavior or contract breaches.
3. Put Everything in Writing
A verbal conversation is not enough. Follow every discussion with a written summary. This protects you legally and eliminates any room for misinterpretation later.
4. Offer a Transition Period
Where possible, give the client enough time to find a replacement. This gesture costs you very little. However, it goes a long way in preserving goodwill and your professional reputation.
5. Consider Offering a Referral
If the client is not a bad person but simply a bad fit, pointing them toward someone better suited for their needs is a strong closing move. It ends the relationship on a generous note and reflects well on your business.
How to Fire a Client the Right Way: Legal and Contractual Considerations
Ending a client relationship without reviewing your legal position first is a costly mistake. Before you say a word, know exactly where you stand. Here is what to address.
1. Review Your Contract Before Any Conversation
Your contract is your first line of defense. Read it carefully before initiating any termination discussion. Look for exit clauses, notice requirements, and any conditions that govern how the relationship can end.
2. Honor Your Notice Period
Most contracts require a notice period before termination takes effect. Skipping this step exposes you to breach of contract claims. Respect the timeline even when you are eager to move on.
3. Fulfill Your Deliverable Obligations
Stopping work abruptly can create legal liability. Therefore, complete any deliverables that fall within the notice period. Document everything you hand over and get written confirmation of receipt from the client.
4. Settle Outstanding Payments Clearly
Clarify what is owed on both sides before the relationship ends. Invoice promptly for any unpaid work. If the client owes a balance, address it in writing as part of the termination process.
5. Know When to Involve a Lawyer
Most client exits do not require legal counsel. However, if the contract is complex, the amounts are significant, or the client is hostile, consult a lawyer before you act. One hour of legal advice can prevent months of disputes.
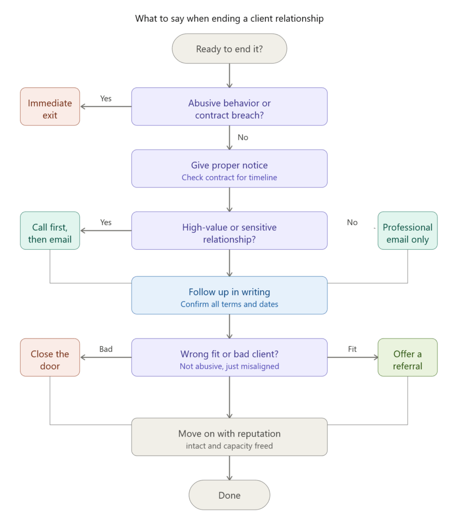
What to Say: Scripts and Templates for Ending a Client Relationship
Knowing you need to end a client relationship is one thing. Finding the right words is another. Most business owners either say too much and create conflict, or say too little and leave the door open for confusion.
The flowchart below cuts through that uncertainty. Follow it step by step and you will always know exactly what to say, when to say it, and how to say it.

How to Fire a Client Who Pushes Back
Some clients will not go quietly. They push back, dispute your decision, or try to reopen a conversation that is already closed. How you respond in that moment defines your professionalism. Here is how to handle it.
1. Stay Calm When the Client Reacts Badly
Emotion is the enemy here. If the client raises their voice or sends an aggressive message, do not match their energy. Pause, breathe, and respond only when you can do so with a level head.
2. Hold Your Position Without Escalating
You do not owe the client a debate. State your decision once, clearly and firmly. Repeating your reasoning over and over gives the client leverage. One clear statement is enough.
3. Keep All Communication Written
Once pushback begins, move every exchange to email. Written communication creates a record, slows the pace of conflict, and removes the emotional charge of a live conversation.
4. Know When to Stop Engaging
If the client becomes abusive or continues to push after your final response, stop replying. Continued engagement at that point only escalates the situation. Silence is a professional boundary, not a weakness.
5. Protect Your Online Reputation Afterward
Monitor your reviews in the weeks that follow. If a negative review appears, respond briefly and professionally. As a result, prospective clients will see your composure, not the conflict.
How to Replace Lost Revenue After Letting Go of a Client
Losing a client feels like a setback. In most cases, it is an opening. The capacity you just freed is your most valuable business asset right now. Here is how to put it to work immediately.
Use the Freed Capacity Intentionally
Do not let the gap sit idle. Map out exactly how many hours you have recovered. Then decide in advance how those hours will be used before a less-than-ideal client fills them by default.
Revisit Your Ideal Client Profile
This is the right moment to raise your standards. Review the traits your best clients share and update your targeting accordingly. Every new outreach effort should reflect that higher bar.
Go Proactive With Outreach and Referrals
Do not wait for new business to find you. Reach out directly to past clients, warm contacts, and referral partners. A simple, honest message explaining that you have availability converts faster than any cold campaign.
Expect Growth to Follow
Counterintuitively, firing the wrong client often accelerates revenue. Better clients refer better clients. Furthermore, when your team is no longer drained by a difficult relationship, the quality of your work improves across the board.
The right client is not just worth more on paper. They make your entire business perform better.
Your Standards Are Your Business
Firing a client is not a failure. It is one of the clearest signals that you know what your business stands for. Every step in this guide, from spotting the warning signs early to protecting your reputation on the way out, points to the same truth. You cannot build a great business by tolerating the wrong relationships.
The right clients are out there. They pay on time, respect your work, and make your team better. Clearing space for them is not just a business decision. It is a statement about the kind of work you want to do and the professional you are becoming.
Start with one honest conversation. The rest follows.
Frequently Asked Questions: How to Fire a Client
Yes, but review your contract first. Most agreements include notice periods and deliverable obligations. Complete what you are contractually required to hand over, document everything, and notify the client in writing. Exiting without following these steps can expose you to legal liability.
You are not legally required to give a reason in most cases. A brief, professional explanation helps avoid confusion. Keep it focused on fit rather than grievances. Stating that the partnership is no longer the right match for either party is enough.
Invoice immediately and in writing at the time of termination. State the amount owed, the payment deadline, and accepted payment methods. If the client refuses to pay, consult a lawyer before taking further action. Never withhold deliverables as leverage without legal advice.
Stay professional at every stage. Keep communication written, factual, and free of emotion. Fulfill your contractual obligations fully. If the client leaves a negative review, respond briefly and calmly. Prospective clients notice how you handle conflict, not just whether it occurred.
Ready to grow your business the right way?
Contact CAE Business Solutions today and speak with an expert about your brand, SEO, and digital growth strategy.
Visit Us
4th floor 18 St. Cross Street, London, EC1N 8UN
Call Us
0203-907-6868Write Us
info@caebusinesssolutions.co.ukCAE Business Solutions LTD | Managing Director: Tolani Ajidagba